一、发生故障的环境
VS2010打开.NET Framework 3.5的C++/CLR应用程序,内部使用了devexpress 11.1的库,在项目迁移以后,编译发生错误。
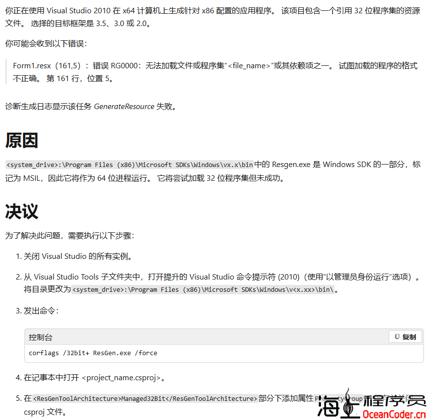
resx文件:error RG0000未将对象引用到设置的实例
查询相关原因说是需要将内部的Version=4.0.0.0替换为Version=2.0.0.0
<resheader name="reader"> <value>System.Resources.ResXResourceReader, System.Windows.Forms, Version=4.0.0.0, Culture=neutral, PublicKeyToken=b77a5c561934e089</value> </resheader> <resheader name="writer"> <value>System.Resources.ResXResourceWriter, System.Windows.Forms, Version=4.0.0.0, Culture=neutral, PublicKeyToken=b77a5c561934e089</value> </resheader>
替换后该故障确实消失,但又出现如下故障
error RG0000未能加载文件或程序集“file:///XXX.dll”
该dll是.net 3.5开发的C# dll项目
二、解决办法
以下解决办法只对个人项目有效,供参考。
无法在 x64 计算机上编译 32 位应用程序 - Visual Studio | Microsoft Learn

故障消失,记录一下。

已有 719 位网友参与,快来吐槽:
发表评论